Skip to main content
Question

Is it Possible to Have Different Self Service layouts for Different Sites or Buildings?

  • October 18, 2017
  • 2 replies
  • 25 views

Forum|alt.badge.img+5

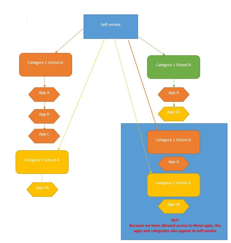
Hi we are in the process of taking over some primary schools and as such we are looking for a way to have different apps appear in different primary school ipads via self service.

At present we have a list of categories for our main school here, the only way i can get apps to appear for the primary schools is to create a category for the primay school and then using the scope limit it or exclude, but as of yet i have not found a way to get the same app to appear in two schools under different categories.

i.e School A
Category Art apps = puppet pals, pic collage, photo editor

School B
Category Primary Art
apps = Puppet pals

BUT
School A category Art = puppet pals also shows in self service.

Is it possible to split what is seen / appears in self service so things are not replicated.

Basically would just like to hide or exclude categories which dont apply to certain schools.

All i can seem to do is either duplicate the app in numerous categories or exclude the app to certain schools neither of which are what im after

2 replies

Forum|alt.badge.img+5
  • Author
  • Contributor
  • October 18, 2017


AVmcclint
Forum|alt.badge.img+21
  • Esteemed Contributor
  • October 18, 2017

If you have each device in a smart (or dumb) group based on location, you can then scope the policies based on those groups. Using that method you can make sure that only policies meant for School A will be seen by devices in School A. For those policies that are still universal and apply to every device regardless of their location, those can still be scoped to All Devices.

EDIT: oh wait, I think I see what you're trying to do. It's the Categories you're trying to make unique, right? That is different.